欢迎来到临汾市人民医院官方网站

医院公告

临汾市人民医院SPD精益管理体系建设与运营项目(三次)成交结果公告

发布时间:2026-04-23      作者: 临汾市人民医院

一、项目编号:HYZB-2026020

二、项目名称:临汾市人民医院SPD精益管理体系建设与运营项目(三次)

三、成交信息                    

成交结果:

四、主要标的信息                    

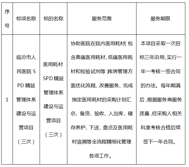
   服务类主要标的信息:

五、评审专家名单:                    

王伟东(采购人代表)、张芹(采购人代表),李萍、靳琰琰、李林生、赵江明、王香梅              

六、代理服务收费标准及金额:                 

1.代理服务收费标准:代理服务费采用固定金额收取代理服务费。               

2.代理服务收费金额(元):30000.00

七、公告期限                    

自本公告发布之日起1个工作日。                    

八、其他补充事宜                   

无                     

九、对本次公告内容提出询问,请按以下方式联系                      

1.采购人信息

名称:临汾市人民医院

地址:山西省临汾市尧都区滨河西路彩虹桥西

联系方式:0357-2695882

2.采购代理机构信息

名称:山西衡宇招标代理有限公司

地址:太原市长风街113号千禧大厦16层

联系方式:0351-4605078、15234265237

3.项目联系方式

项目联系人:赵先生

电话:0351-4605078、15234265237


山西衡宇招标代理有限公司

2026年04月23日