一、项目编号:HYZB-2026020
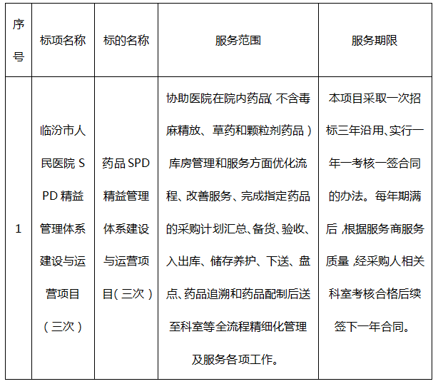
二、项目名称:临汾市人民医院SPD精益管理体系建设与运营项目(三次)
三、成交信息
成交结果:
四、主要标的信息
服务类主要标的信息:
五、评审专家名单:
王伟东(采购人代表)、张芹(采购人代表),李萍、靳琰琰、李林生、赵江明、王香梅
六、代理服务收费标准及金额:
1.代理服务收费标准:代理服务费采用固定金额收取代理服务费。
2.代理服务收费金额(元):30000.00
七、公告期限
自本公告发布之日起1个工作日。
八、其他补充事宜
无
九、对本次公告内容提出询问,请按以下方式联系
1.采购人信息
名称:临汾市人民医院
地址:山西省临汾市尧都区滨河西路彩虹桥西
联系方式:0357-2695882
2.采购代理机构信息
名称:山西衡宇招标代理有限公司
地址:太原市长风街113号千禧大厦16层
联系方式:0351-4605078、15234265237
3.项目联系方式
项目联系人:赵先生
电话:0351-4605078、15234265237
山西衡宇招标代理有限公司
2026年04月23日